| নং | শিরোনাম | সেবার ধাপ | কার্যকলাপ |
|---|---|---|---|
| | |||
| ১ | শিক্ষার্থীদের মধ্যে উপবৃত্তি বিতরণ প্রসেস ম্যাপ | দেখুন | |
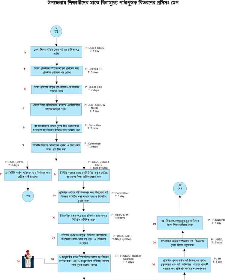
| ২ | বই বিতরণ প্রসেস ম্যাপ | দেখুন | |
| ৩ | একাডেমিক ও প্রশাসনিক তত্ত্বাবধান এবং পরিদর্শন সংক্রান্ত প্রসেস ম্যাপ | দেখুন | |
| ৪ | শিক্ষার গুনগত মান সংরক্ষণ ও উন্নয়ন সংক্রান্ত কার্যক্রম সংক্রন্ত প্রসেস ম্যাপ | দেখুন | |
| ৫ | শিক্ষক প্রশিক্ষণ সংক্রান্ত প্রসেস ম্যাপ | দেখুন | |
| ৬ | শিক্ষক/কর্মচারী নিয়োগ কার্যক্রম সংক্রান্ত প্রসেস ম্যাপ | দেখুন | |
| ৭ | তথ্য হালনাগাদ করণ সংক্রান্ত প্রসেস ম্যাপ | দেখুন | |
| ৮ | বিভিন্ন জরিপ/শুমারী সংক্রান্ত প্রসেস ম্যাপ | দেখুন |